顶通漫画-最新流出顶通漫画官方直达页

学术动态
Plant Physiology | 顶通漫画 郭新红团队在植物凝集素类受体激酶调控种子产量方面取得重要进展
2021年05月27日    查看

 

2021年5月22日,Plant Physiology在线发表了顶通漫画 郭新红课题组题为“Lectin receptor-like kinase LecRK-VIII.2 is a missing link in MAPK signaling-mediated yield control”的研究论文,揭示了拟南芥凝集素类受体激酶LecRK-VIII.2作用于MAPK信号转导途径上游,参与调控包括角果数量、种子大小和数量在内的产量相关性状,并通过协调源库关系,促进根、茎、叶的生长,在作物改良方面具有重要的潜在利用价值。

营养生长和生殖生长的能量分配受发育信号和环境因素的调控,随后会影响种子产量,而种子大小和数量之间的权衡是植物产量相关性状研究的重要问题之一。但是,植物如何感知并转导胞外信号以及如何协调产量相关的性状,以调控源库关系变化的分子机制仍是未知的。类受体激酶(RLK)被认为是介导各种环境因素、激素信号和胁迫响应的感应因子。拟南芥基因组共编码600多个RLKs,其中包含75个凝集素类受体激酶(LecRKs),可分为C型、G型和L型三类,存在豆类-凝集素蛋白样胞外结构域,并可作为胞外受体发挥功能。

本研究推测LecRKs可能通过介导细胞内外之间的细胞活动来协调植物能量分配以及调控与产量相关的性状。为此,对拟南芥LecRKs家族所有75个成员进行表达分析发现,LecRK-VIII.2在发育的种子和花中高量表达。GUS活性检测表明,LecRK-VIII.2可能在种子生长和发育过程中发挥重要作用。

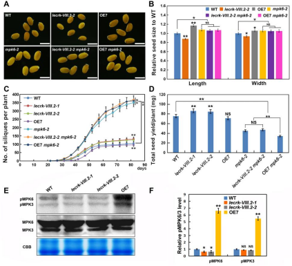
通过表型观察发现,lecrk-VIII.2突变体种子较WT显著减小,但lecrk-VIII.2突变植株整体的角果和种子数量显著增加,从而促使其种子产量的提高。而LecRK-VIII.2过表达株系产生的种子明显较大且粒重增加,并通过减少植株角果和种子数量来稳定产量(图1)。这表明LecRK-VIII.2正调控种子大小和粒重,同时说明LecRK-VIII.2作为关键的调控因子,通过协调种子大小、角果和种子数量来决定种子产量。

为进一步研究LecRK-VIII.2是否影响源器官和库器官之间的能量流动,通过对不同遗传背景下莲座叶、根和茎的器官大小和生物量进行检测发现,LecRK-VIII.2正调控这些器官的生长。对茎、根和种子之间的生物量进行检测比较以解析源库关系,结果发现LecRK-VIII.2功能缺失可诱使光合能量储存在种子中,而LecRK-VIII.2过表达导致更多的能量被用于莲座叶和根的生长。表明LecRK-VIII.2促进了生物量的积累,并调控茎、根和种子之间的源库关系。莲座叶细胞大小和叶绿素含量检测表明,LecRK-VIII.2促进细胞扩增以增加叶面积,以及正调控叶绿素含量。此外,LecRK-VIII.2还可促进种皮细胞的扩张和增殖,是母本决定种子大小的关键。

最近研究发现,MPK3和MPK6是RLKs保守的下游调控因子,而且MPK6在种子大小和发育方面具有复杂的调控功能。通过种子大小观察来探究LecRK-VIII.2MPK6之间的遗传关系,结果表明mpk6遗传上位于lecrk-VIII.2LecRK-VIII.2作用于MPK6上游来调控角果数量,种子大小和产量。蛋白水平检测显示,LecRK-VIII.2正调控MPK6磷酸化水平,以此调控以上产量相关性状(图2)。

花器官发育也与产量相关性状紧密相关,由此进行检测发现,LecRK-VIII.2正调控单个雌蕊的雌蕊长度和胚珠数目,进而直接影响角果长度和种子数量。另外,LecRK-VIII.2还可促进种子中贮藏蛋白和糖类的积累。

综上表明,LecRK-VIII.2是调控种子产量和源库关系的特异性RLK蛋白。对LecRK-VIII.2-MPK6信号通路中的配体和新成分进行深入研究将有助于阐明能量分配和促进作物改良的调控机制。

    顶通漫画 博士生肖文君,清华大学博士后胡帅为本论文的共同第一作者。郭新红教授和姚瑞枫教授为该论文的通讯作者。本研究得到了国家自然科学基金、国家重点研发计划、湖南省重点研发项目和国家教育部科技计划项目的资助与支持。


                                                                                                           文:郭新红